首页
学校概况
关于我们
教学理念
现任领导
图说校园
优秀教师
校园动态
校园快讯
通知公告
采购公告
采购信息
结果公告
党团工会
党建动态
理论学习
党员风采
工会活动
共青团
少先队
学生学校
德育活动
教学活动
社会实践
文体活动
获奖信息
教师学校
师资队伍
教师活动
教研动态
教研成果
家长学校
信息公开
招聘信息
日程安排
通知公告
北京四中
登录
校园动态
校园快讯
通知公告
通知公告
首页
校园动态
通知公告
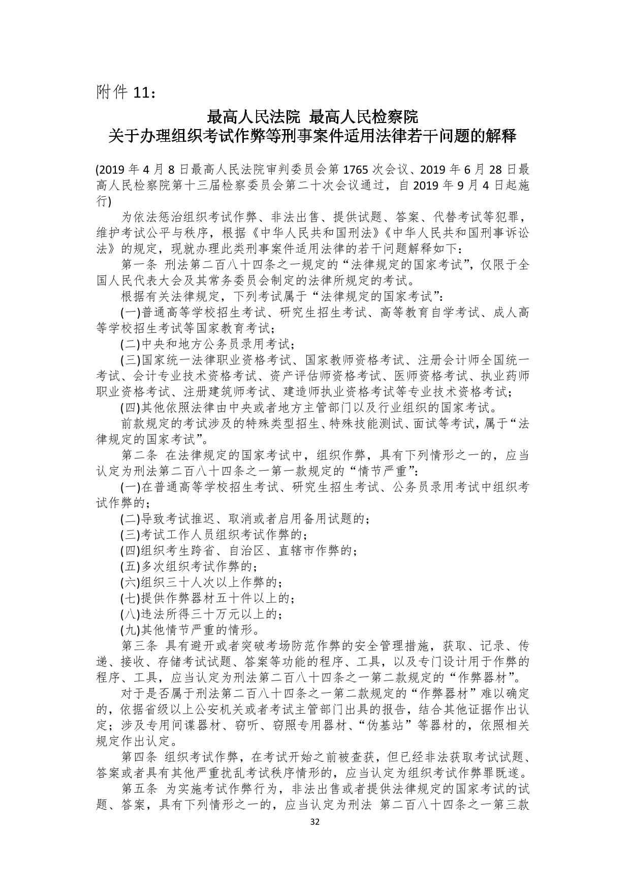
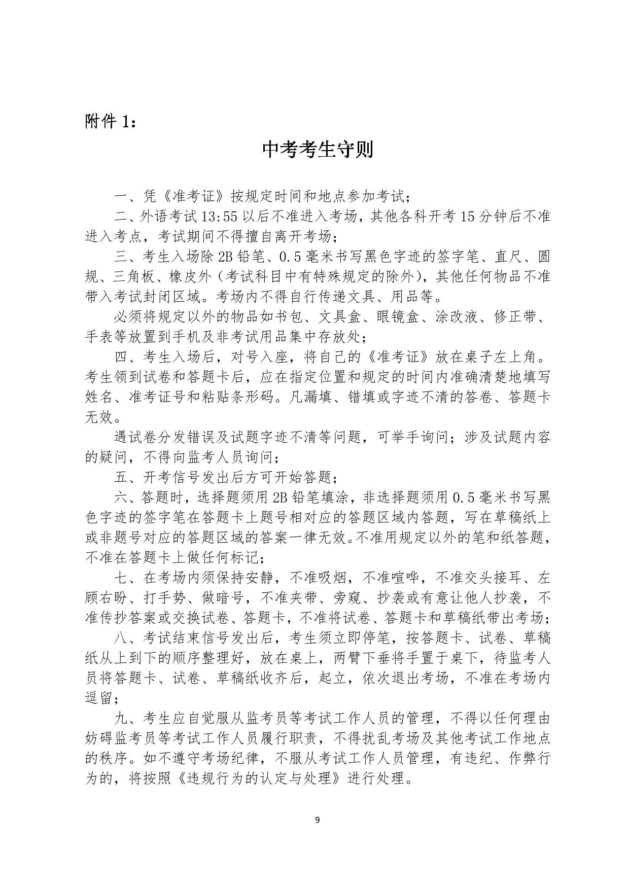
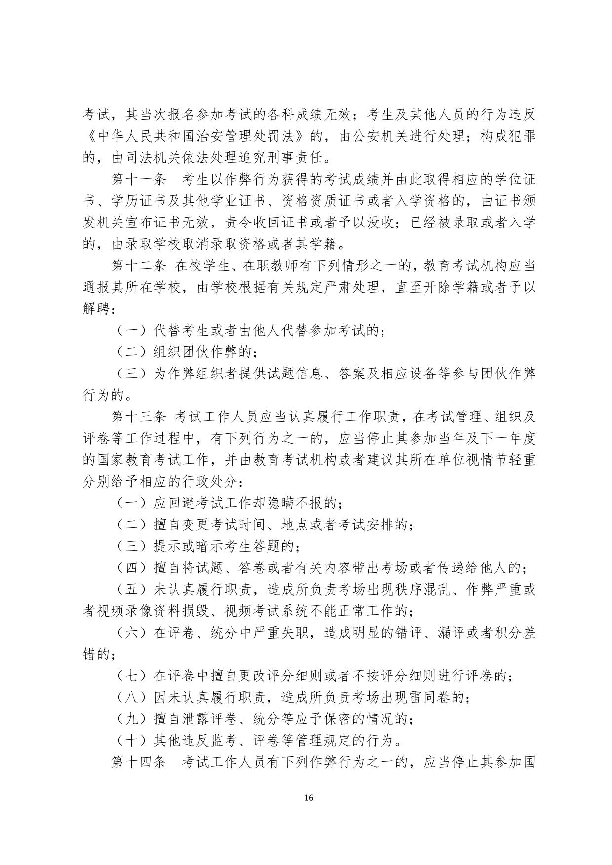
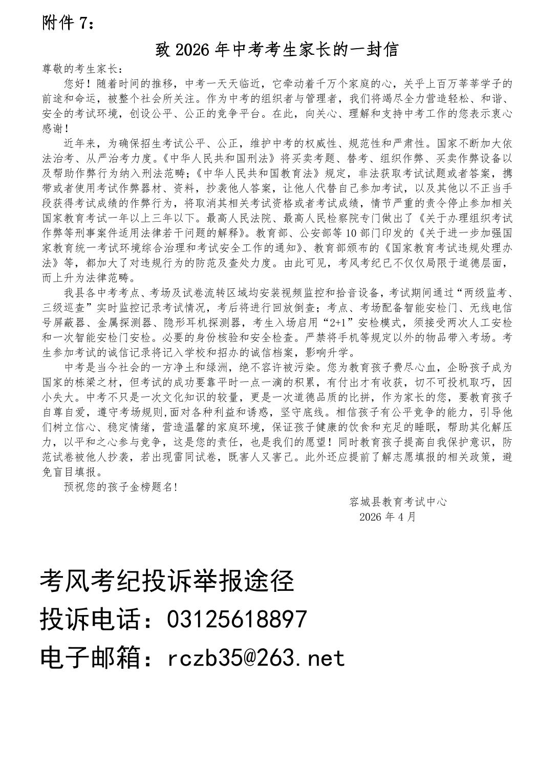
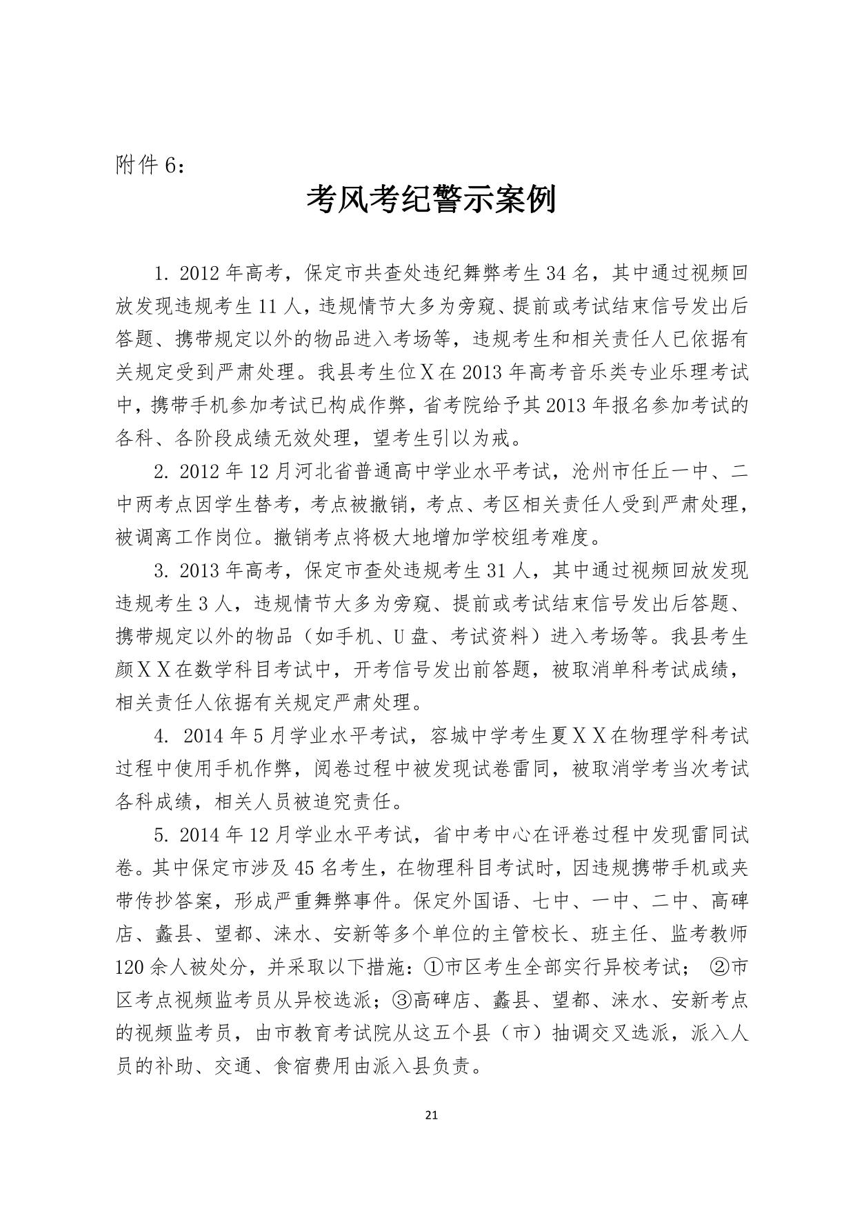
北京四中雄安校区考风考纪教育专栏
校办(新闻中心)
管理员
2026-04-23
7
上一篇:北京四中雄安校区端午节放假通知及安全提醒
近期公告
北京四中雄安校区考风考纪教育专栏
2026-04-23
北京四中雄安校区考风考纪教育专栏
2026-04-23
北京四中雄安校区端午节放假通知及安全提醒
2025-05-29
北京四中雄安校区端午节放假通知及安全提醒
2025-05-29
北京四中雄安校区“五一”劳动节放假通知及安全提醒
2025-04-29
北京四中雄安校区“五一”劳动节放假通知及安全提醒
2025-04-29
北京四中雄安校区清明节放假通知及安全提醒
2025-04-03
北京四中雄安校区清明节放假通知及安全提醒
2025-04-03
北京四中雄安校区 || 中秋节、国庆节放假通知
2024-03-25
北京四中雄安校区 || 中秋节、国庆节放假通知
2024-03-25